FUTURES PAST_ELECTRIC SOUTH OPEN CALL

PROPOSAL 1: NFVSA

MOOD BOARD

AESTHETIC / AFFECTIVE REFERENCE: A FUNERAL FOR… - ZARA JULIUS & THE RAPTURE ENSEMBLE

AESTHETIC / AFFECTIVE REFERENCE: PARADISE FALLEN, BLAXIS (LIVE) — ZEN MARIE & BLK JKS

AESTHETIC / AFFECTIVE REFERENCE: OFFSPRING — PIERRE HUYGHE

AESTHETIC / AFFECTIVE REFERENCE: NOT BODIES EXHIBITION - ARTHUR JAFA

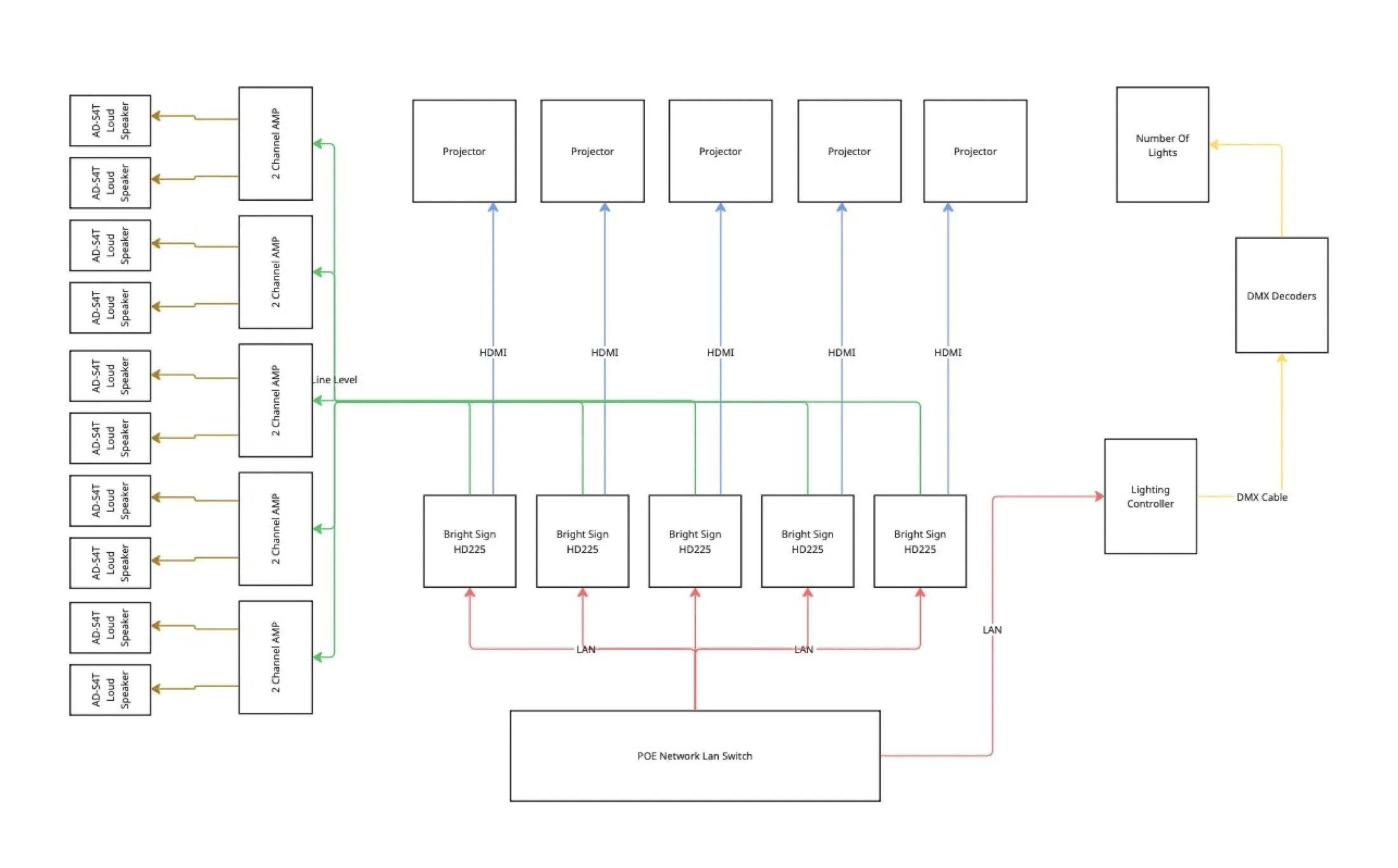
INSTALLATION TECHNICAL SCHEMATIC POSSIBILITIES:

INSTALLATION DESIGN REFERENCE:

INSTALLATION DESIGN REFERENCE: